最近「WirForce 2025 × 全能電腦改造王」在公布名次後引發討論話題,從社群發文、改造定義、改造特色、比賽規範全都被拿出來審視,藉此機會編輯部也查找相關歷史資料,搭配自2022年開始採訪的WirForce活動,來回顧活動內的電腦改造相關主題。

WirForce改裝電腦成就開端:2015起的「究極全能改造王」到2021年
自2014年起舉辦的「WirForce」,最大特色就是設有「BYOC區」,報名成功可進入的「BYOC區」的BYOC玩家,常會可自行攜帶電腦配備至會場,在幾乎不間斷的活動期間內,可一同遊玩交流。

而為了鼓勵與激勵BYOC玩家發揮創意,官方從2014年就有「WirForce成就牆」的設計,不過2014年僅有「現場賽事成就」。

2015年「WirForce成就牆」有了「特殊成就」,其中「究極全能改造王」中就有一項:「最特別的機殼改造玩家」。

2016年「WirForce成就牆」分稱「大會成就獎」與「BYOC社群活動成就獎」,其中「大會成就獎」有「您布置系?」的「最特別的機殼改裝玩家」。


「究極全能改造王?」則是指「最特別的機殼改造玩家」,可以留意到與前者差異是「改裝」與「改造」的區分。

2017年「WirForce成就牆」再次調整細分為「大會成就獎」、「BYOC活動成就」與「FIGHT賽事成就獎」。此屆「究極全能改造王」項目不見,根據字面含意,「大會成就獎」的「機炫」可能為原機殼改裝獎項,官方定義為「最炫主機」。

2018年「WirForce成就牆」回復到單一的「大會成就獎」,機殼改裝獎項為「究極全能改造王」。

2019年「WirForce成就牆」,改分為「大會成就獎」與「BYOC Fight」,其中「大會成就獎」開始針對最特別的機殼改造玩家,直接獨立稱「究極全能機殼改造王」。

2020-2021年的資料WirForc官方並沒有列出,同時也無單一年度官網。
WirForce獨立專頁與改裝電腦成就定型:2022年至2025年「究極全能機殼改造王」
2022年的WirForce算是指標性的一年,除了首次加入Vtuber元素,有獨立年份官網外,也是我們開始前往現場的年份。

2022年「WirForce成就牆」的大項基本延續2019年項目,固定分為「大會成就獎」與「BYOC Fight」;「究極全能機殼改造王」基本上已定型成為「最特別的機殼改造玩家」成就名。

除了「WirForce成就牆」中的機殼改造成就,也能在現場看到廠商展出特色改造主機。



2023WirForce最大話題之一,是邀請到邀請到《新世紀福音戰士》主題曲「殘酷天使的行動綱領」演唱者高橋洋子。

隨之呼應的則是ASUS ROG攤位的一系列《新世紀福音戰士》改造主機。







最特別的機殼改造玩家成就同樣為「究極全能機殼改造王」。

在我們2024WirForce的報導中,沒紀錄到廠商的大型改裝機殼,主要記錄了Vtuber與繪師主題的彩繪機殼。



最特別的機殼改造玩家成就同樣為「究極全能機殼改造王」,2024年的獲獎者為「黃小潔&鬍子」。

「WirForce 2025 × 全能電腦改造王」vs.「究極全能機殼改造王」:資格參與的差異
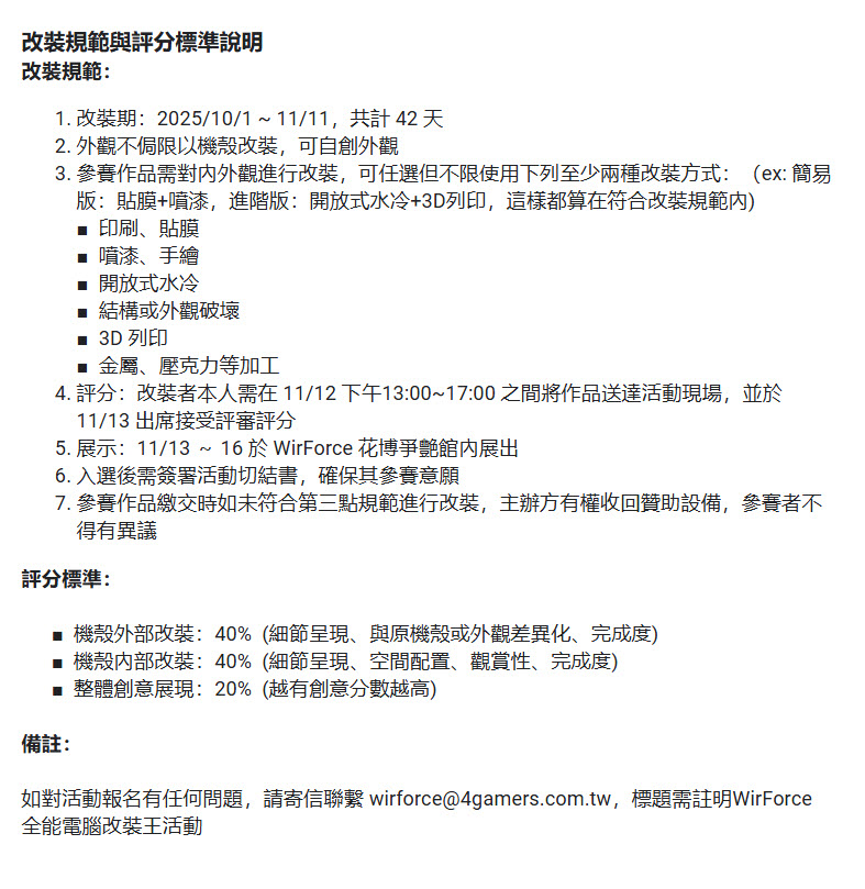
在最新的WirForce 2025中,則特別規劃出首屆的大型「WirForce 2025 × 全能電腦改造王」電腦改裝賽事,並列出詳細的賽制規範,審核出的10 位參賽者,將可獲得大會贊助主機板、顯卡等零組件,進行為期 42 天電腦大改造。

完整的規範透過Google表單完整列出,以下為相關說明:


根據4gamers針對「WirForce 2025 × 全能電腦改造王」的專題新聞,依得獎序完整列出了10組名單:
1.Aline / 作者:Mr. Joe (林子喬)
2.阿皮的異想世界 / 作者:楊大和(皮爸)
3.GACHAPON PC / 作者:林美美
4.足立レイ 製造工場 / 作者: Willie Yo(游家瑋)
5.CyberVocal Hatsune MIKU Ver / 作者:黃小潔
6.ChronoEngine / 作者:極客製作 – 游少綸、黃楷恩
7.簡易型冰箱 / 作者:張元魁(楊順凱)
8.出門買泡麵的主人,忘了按下關機鍵 / 作者:陳黎宇
9.淦 梅得薑就吃掉 / 作者: bgmod(陳柏均)
10.我阿嬤都比你會玩 / 作者:寂靜映陰德(江秉叡)
展示部分,8 組位於花博爭艷館內免費公開展示(本文僅列出剛好有拍到照片):




《初音未來》主機、「淦 梅得薑就吃掉」位於 BYOC 區(須付費入內),而《初音未來》主機則是在限定時段於爭艷館門口、ROG 攤位可以免費合影。

這邊要留意的是「WirForce成就牆」的「大會成就獎」與「BYOC Fight」其實依舊保留,但主要是針對BYOC玩家,與競賽性質的「WirForce 2025 × 全能電腦改造王」不一樣。
另外我們在場內也有拍到一些廠商在攤位推出比較特別聯名款或彩繪主機。


回顧結論:從單純BYOC玩家成就到正式排名賽次的心態調適
透過我們一路從2015年到2025年,聚焦在改裝電腦主題的回顧,扣掉缺乏資料的2020-2021年,可發現過往的「機殼改造」基本上是針對BYOC玩家,且作為一種成就獎勵,經過名稱不斷的調整,最終成就名才定為「究極全能機殼改造王」。
也因為「究極全能機殼改造王」的成就基本不涉及比賽競逐,又僅限於鼓勵BYOC玩家,所以即便是在2024年取得「究極全能機殼改造王」獎項的黃小潔,當時也並未有太多討論檢視。
不過2025年加入正式賽事:「WirForce 2025 × 全能電腦改造王」後,加上黃小潔對《初音未來》改造主機不遺餘力的宣傳,在名次公開後便讓討論話題發酵,即便他在WirForce 2025也獲得了2024年取得的「究極全能機殼改造王」獎項,卻因「WirForce 2025 × 全能電腦改造王」賽事的性質,而有了排名順序的爭論,進一步產生哪個頭銜更具價值的爭論。
而不知道是否受到話題討論影響,WirForce 2025的「WirForce成就牆」在活動結束後本文截稿前依舊沒有更新名單。

而透過一連串的論述分析,我們可以得知,一但從數量受限的玩家獎勵成就,加入了比賽競逐的頭銜,從主辦方到參與者,心態調適與需要考慮的細節也更多。







