繼雲際線工作室旗下Vtuber神稻櫻火、李李鈴蘭、瑪格麗特,宣布將陸續自7月5日起畢業,雲際線工作室也在7月4日及6日公告3位Vtuber頻道權益與各項處置,影片或影片權限將轉為不公開,並陸續下架先前販售周邊。

6月9日時,「雲際線工作室」旗下台灣Vtuber瑪格麗特、李李鈴蘭、神稻櫻火陸續在直播中宣布畢業,並由「雲際線工作室」正式公告畢業資訊。

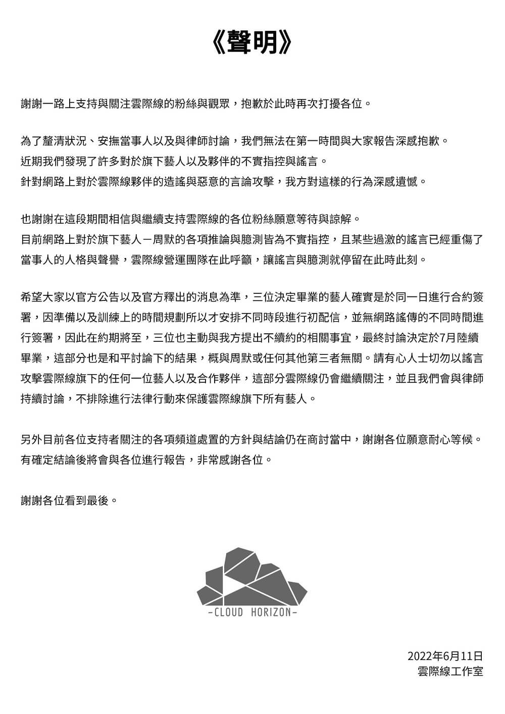
而稍晚「雲際線工作室」也正式發表公告,強調3位Vtuber皆為主動方提出不續約的相關事宜,並表示皆為和平討論下的結果。

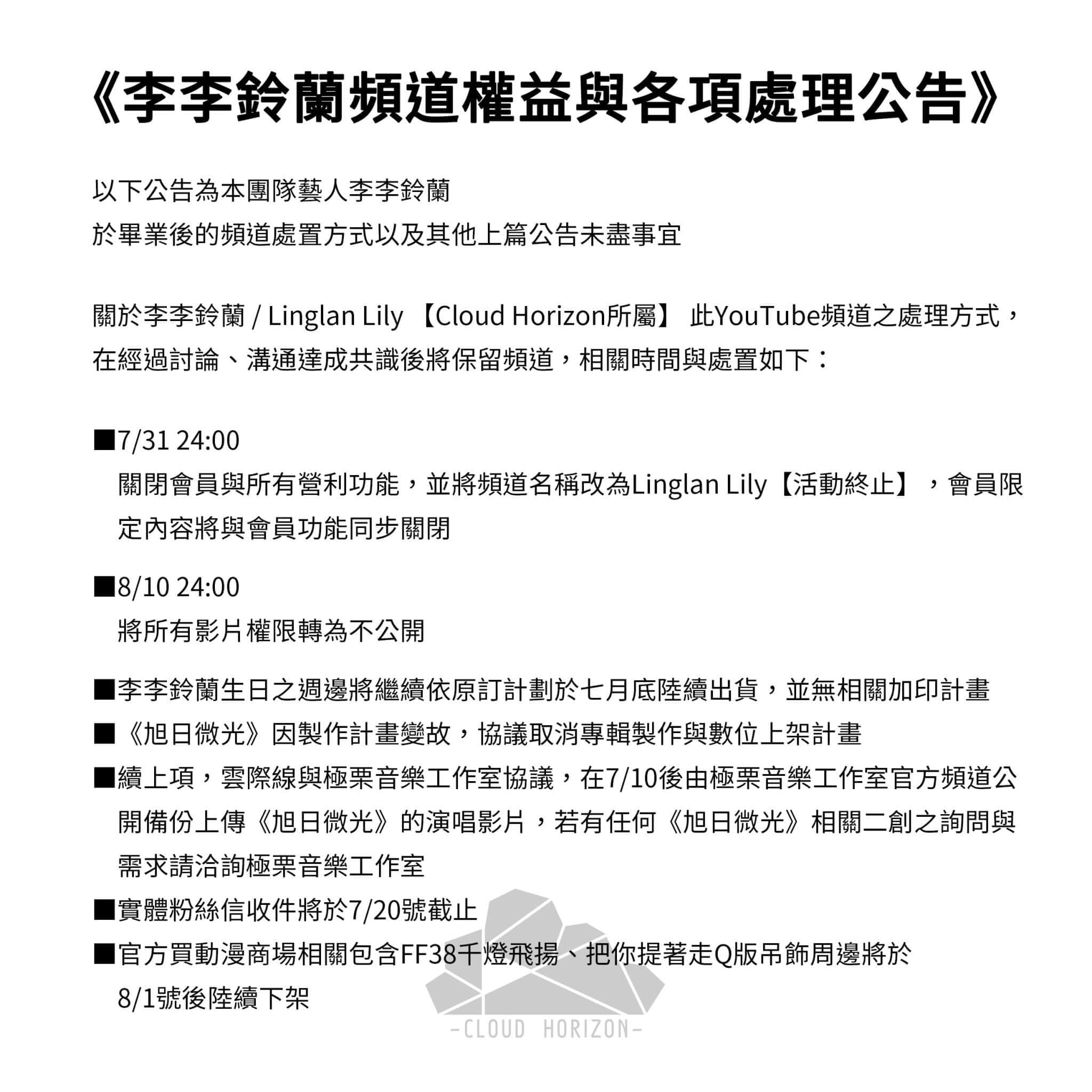
在神稻櫻火、李李鈴蘭、瑪格麗特陸續畢業之際,雲際線工作室也在7月4日及6日正式確認並公告3位Vtuber頻道權益與各項處置,確認將保留頻道,但李李鈴蘭、瑪格麗特的影片確定轉為不公開,而神稻櫻火影片權限雖轉為不公開,但會設立公開播放清單保存所有影片,供粉絲紀念與保留。



而實體粉絲信件將收至7月20日;官方買動漫賣場先前相關販售周邊,則將於8月1日後陸續下架。







